线程池的实现原理_Java线程池实现原理及其在美团业务中的实践(3)
原理图集原理 2025-01-17 21:33

JPG,709x588,231KB,301_249
nginx线程池浅析

JPG,739x466,234KB,396_250
线程池专题

JPG,1204x579,231KB,521_249
java 线程池工作原理

JPG,1294x612,231KB,529_249
三 线程池原理分析 JAVA线程池原理分析

JPG,588x360,192KB,499_306
Java 线程池实现的原理

JPG,546x426,234KB,500_390
各个数据在threadpoolexecutor.java中的定义如下:_ 允许同时运行的线程数量就是线程池的容量;当添加的到线程池中的线程超过它的容量时,会有一部分线程阻塞等待.

JPG,460x772,231KB,250_422
深入浅出java concurrency 线程池 part 7 线程池的实现及原理 2

JPG,960x434,231KB,553_250
java线程池实现原理及其在美团业务中的实践
JPG,584x525,231KB,500_449
Java线程池实现原理及其在美团业务中的实践

JPG,900x750,231KB,300_249
监控运行状态

JPG,1080x972,231KB,277_249
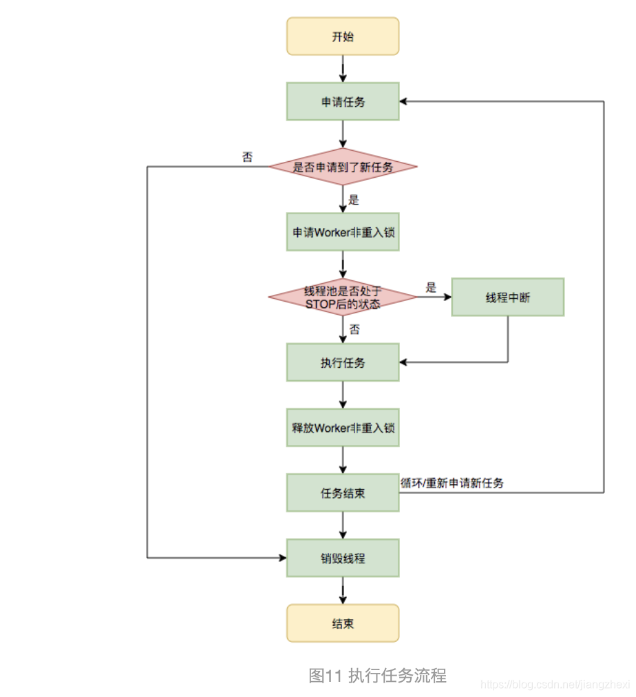
线程池是怎样工作的

JPG,924x1012,231KB,500_547
通过线程池管理线程获取并发性是一个非常基础的操作,让我们来看两个典型的使用线程池获取并发性的场景.
JPG,1174x522,231KB,563_250
浅谈Java线程池原理