原理网_生活中的科学原理解析

免流量的原理_这些软件是用什么原理免流量的(3)

原理图集原理 2025-01-20 21:07
免流量的原理_这些软件是用什么原理免流量的(3)

JPG,405x233,231KB,436_250

常用的电气仪表动态原理图合集免费下载

免流量的原理_这些软件是用什么原理免流量的(3)

JPG,543x768,231KB,249_353

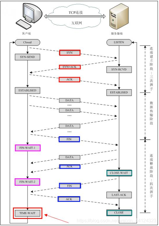
参考_ tcp 滑动窗口机制_ 滑动窗口协议(sliding window protocol),属于tcp协议的一种应用,用于网络数据传输时的流量控制,以避免拥塞的发生.

免流量的原理_这些软件是用什么原理免流量的(3)

JPG,570x373,231KB,382_249

安全科普 流量劫持能有多大危害 https 能否避免流量劫持

免流量的原理_这些软件是用什么原理免流量的(3)

JPG,1575x691,231KB,571_249

所以基本大家合理的把握付费效果,后续平台都会给到合理的免费流量.

免流量的原理_这些软件是用什么原理免流量的(3)

JPG,500x372,231KB,337_250

免费网络加速 xfast lan原理解密及试用

免流量的原理_这些软件是用什么原理免流量的(3)

JPG,600x455,134KB,329_250

【排名易淘宝刷流量软件 功能特色】

免流量的原理_这些软件是用什么原理免流量的(3)

JPG,640x426,231KB,376_250

快:使用时避免出现卡顿,响应速度快,减少用户等待的时间,满足用户期望.

免流量的原理_这些软件是用什么原理免流量的(3)

JPG,730x449,164KB,407_250

现场显示卡装涡街流量计简介:_ 智能涡街流量计系列之现场显示卡装涡街流量计采用卡门涡街原理制造,具有测量精度高、量程比宽、功耗低、结构简单牢固、安装方便、操作简单、压力损失小、免现场调试等优点,是目前比较理想的蒸汽计量仪表.

免流量的原理_这些软件是用什么原理免流量的(3)

JPG,366x313,132KB,292_249

打开免流软件抓包_ 之后打开软件,启动抓包:_ 选择抓包软件,_ 这里要根据你的套餐的免流机制来选择_ ,例如测试卡为阿里鱼卡,优酷免流量,则选择优酷视频来抓取免流混淆参数:_ 启动后,可以看到由上方已经变成了红色方块,表示正在抓包:_ ,顾名

免流量的原理_这些软件是用什么原理免流量的(3)

JPG,805x371,231KB,544_250

2、发送上网请求:uuwifi向服务器发送定位信息等数据;_ 3、分配流量卡:服务器根据uuwifi信息从卡池智能分配流量卡;_ 6、移动电源_ 移动电源功能,手机应急充电;_ uuwifi原理及工作流程:

免流量的原理_这些软件是用什么原理免流量的(3)

JPG,561x348,174KB,404_250

搜索引擎优化_ 搜索引擎优化即seo,指的是在了解搜索引擎自然排名机制的基础上,使用网站内及网站外的优化手段,使网站在搜索引擎的关键词排名提高,从而获得流量,进而产生直接销售或建立网络品牌.

免流量的原理_这些软件是用什么原理免流量的(3)

JPG,600x438,174KB,342_249

软件介绍_ 风影苏宁营销助手集苏宁易购关键词排名查询、苏宁易购手机排名查询、苏宁易购移动端排名查询、苏宁易购宝贝数据监控和苏宁易购搜索流量优化功能于一体的综合性苏宁易购营销辅助软件.

免流量的原理_这些软件是用什么原理免流量的(3)

JPG,1080x719,128KB,376_250

数据挖掘是通过分析每个数据,从大量数据中寻找其规律的技术.

标签关键词:

 备案号:

联系QQ:961408596 邮箱地址: