超声波加湿器什么原理_超声波加湿器电路图(2)
原理图集原理 2025-01-23 21:12
jpg,220x220,7941b
超声波加湿器加湿原理价格 超声波加湿器加湿原理批发 超声波加湿器加湿原理厂家
jpg,227x280,7354b
超声波加湿器
jpg,408x600,42131b
超声波加湿器原理 如何
jpg,400x400,39187b
全能型加湿器
jpg,596x1100,98006b
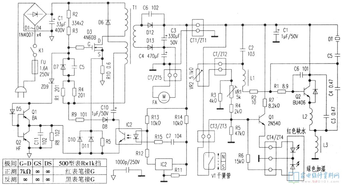
超声波加湿器的工作原理与维修
jpg,312x535,25525b
超声波加湿器的工作原理及特点介绍
jpg!280x210,210x280,6587b
超声波加湿器加湿原理价格 超声波加湿器加湿原理批发 超声波加湿器加湿原理厂家
jpg,319x591,55461b
一种新型欧牌超声波加湿器电路工作原理
jpg,800x800,79743b
生产车间防爆超声波加湿器,石家庄防爆加湿器
jpg,980x1154,71151b
超声波工业加湿器,工业加湿器厂家,加湿器型号
jpg,500x400,72251b
关键词:加湿器 加湿机 食用菌
jpg,599x459,17914b
大型超声波加湿器,工业加湿器,防静电加湿器,大型超声波加湿器,工业加湿器,防静电加湿器生产厂家,大型超声波加湿器,工业加湿器,防静电加湿器价格
jpg,1708x1964,132036b
超声波加湿机_防静电加湿机
jpg,764x600,28853b
中山多乐信超声波加湿机 drs 06a 工业超声波加湿器
上一篇:六爻什么原理_六爻都叫什么











