蓝光是什么原理_蓝光静音水印是什么(2)
原理图集原理 2025-01-28 14:40
jpg,291x400,18805b
蓝光碟片选购必经之路 蓝光图解全接触
jpg,377x482,33487b
防近视防蓝光 黑客氧眼膜拒绝蓝光伤害
gif,800x1500,335552b
▲蓝光对眼睛造成伤害
png,650x1117,454046b
明月镜片防蓝光功能
gif,299x600,21928b
蓝光photonic crystal led技术获得大突破
png,398x640,72641b
通过硬件手段过滤大部分蓝光
jpg,267x400,16454b
led灯中的蓝光伤眼吗
jpg,335x502,45893b
光色转换法:主要利用蓝光为发光源,经由光色转换薄膜将蓝光分别转换成红光或绿蓝光进而实现红绿蓝三色光.
jpg,290x480,42408b
酷开电视防蓝光技术原理是什么
jpeg,271x600,23138b
关于频闪(闪烁)和蓝光 led 原理_ 从结构上来看,如果 led 芯片中的 pn 结有持续稳定的电子通过,那么led就能持续不间断的发光(无频闪),但目前 led 驱动电源质量差异巨大,加上交流供电的因素,低价产品频闪巨大……_ 使用优质芯片(osr
jpeg,608x1080,35308b
技术法规(标准): iec/tr 62778:2014 沿用了iec 62471:2006的测试原理和基本方法,对蓝光危害划分为光谱辐照度和光谱辐亮度两个大类.
jpeg,398x641,31878b
光电鼠标工作原理
png,229x517,65640b
蓝光驱动电路原理图_ 红光驱动电路原理图_ 白光驱动电路原理图_ 驱动板_ 三_ 图纸_ 照明用_ 驱动电路原理顶层图_ 绿光驱动电路原理图
jpg,750x1216,89042b
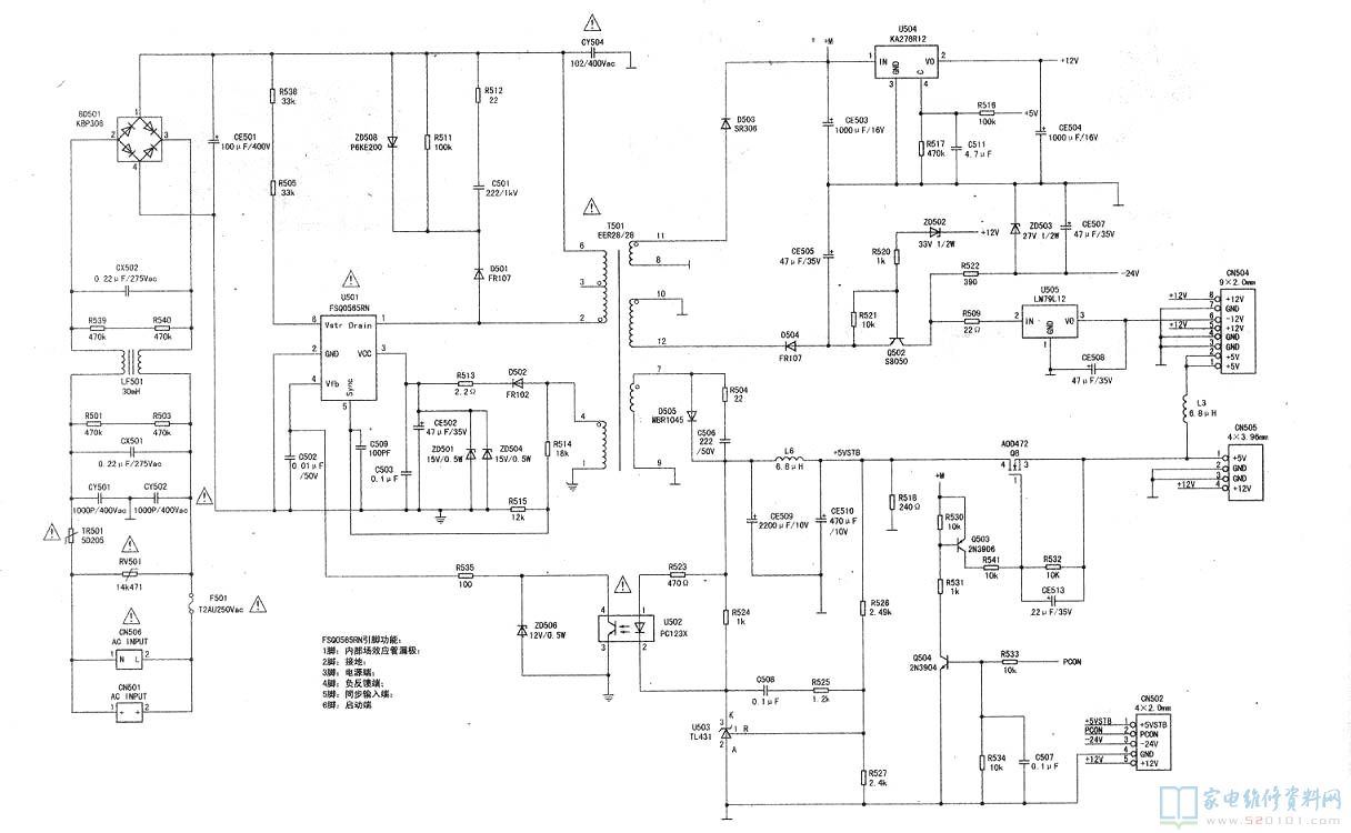
飞利浦bdp3000蓝光播放机电源电路原理图













