力爽电库是什么原理_闪电爽是什么糖(2)
原理图集原理 2025-02-10 19:59
福特野马优化引擎效能,安装力爽SPI点火增强组件
前任都能看懂的分库分表方案
图解知识,普及科技 eGouz上网导航
激光笔与遥控器的原理是怎样的有什么区别
光纤通信的原理是什么
智能电网基础 七 电力需求响应
空气能热水器北方能不能用 耗电大吗
火电厂是如何工作的,老师们苦寻的资料,简单直观有价值
变压器内部结构图 变压器的容量计算
电动机的工作原理 各种电动机原理都有介绍
空调制冷原理 浩宇 海外进口家电维修中心
波峰焊的工作原理是什么 它的工艺流程是怎样的
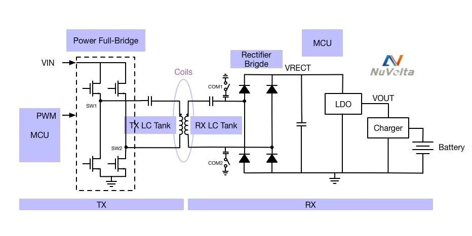
伏达学堂第一期 图解无线充电基本原理– 充电头网
全到没朋友 电厂各个设备的视频及动画图 提供下载













