宜家避税的主要原理是什么_避税是什么
原理图集原理 2025-02-12 10:18
史上最 寒酸 的首富 合法避税省下9个亿 宜家之父难以复制的一生...
宜家逃了多少税
魔改宜家灯泡当主机,玩转 毁灭战士 无压力
在 离岸避税 这种歪心思上,苹果谷歌也做到了全球领先
A面慈心九鼎救助一亿多儿童 B面隐蔽财富逃税百亿
宜家这么大的公司,居然没有上市,为什么
中国国际电子商务网
全球最大石油生产商逃税 乍得索要罚款740亿美元
粉丝千万的线下家具巨头,被逼无奈要做 电商 ,你怎么看
德国哪些生活用品比中国便宜 一升牛奶一元多
跨国公司全球避税安排机制研究
跨国公司全球避税安排机制研究
跨国公司全球避税安排机制研究 2
企业资本弱化避税的方法绪论
薛伟 数字经济下的增值税 征税机制 避税问题及征收例解
薛伟 数字经济下的增值税 征税机制 避税问题及征收例解
税务实操指南 解密跨国避税
A面慈心九鼎救助一亿多儿童 B面隐蔽财富逃税百亿
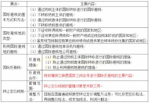
国际避税与反避税 2014年注册税务师 税法一 第一章预习 第五节 注册税务师考试 233网校
合理布局,让厨房发挥最大功能
在 离岸避税 这种歪心思上,苹果谷歌也做到了全球领先

















