控制的功能和基本原理是什么_上环是什么原理图片(3)
原理图集原理 2025-02-13 16:50
基于单片机的智能太阳能路灯控制系统的设计方案
技术实践丨GaussDB DWS 运维管理功能 升级 的原理和使用
V2X上层核心标准 LDM
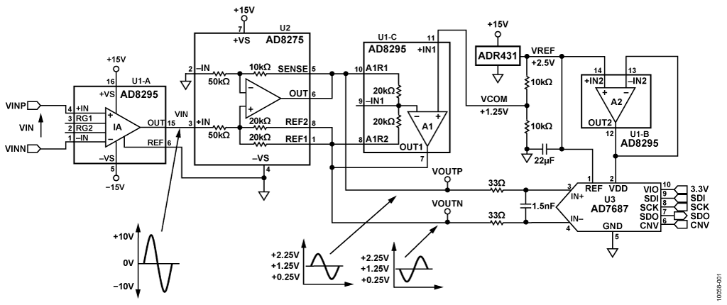
CN0225 参考电路
EPA主控卡的硬件设计与驱动开发
专利维度试析737 MAX MCAS系统的适航认证问题
基于三相BLDC电机控制系统的设计探讨
MAX526 带有校准的 四路 电压输出 12位DAC
基于FPGA的DDS信号发生器设计
关于低成本农业用途的GPS接收系统的介绍
面向对象的嵌入式系统开发技术
基于韦根协议的门禁系统多路控制器设计
GSM技术的网络家电系统












