功放里喇叭保护电路是什么原理_集成功放电路的原理
原理图集原理 2025-02-25 11:51
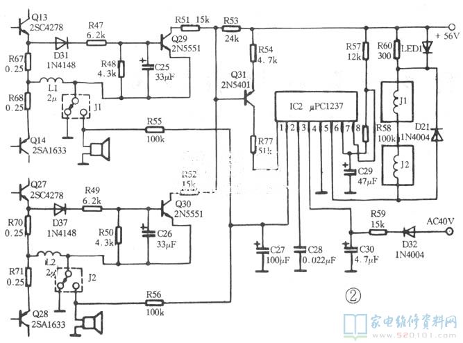
音频功率放大电路和喇叭保护电路原理图
音频功放保护电路原理分析与维修
Hi Fi功放保护电路原理剖析
音频功放保护电路原理分析与维修
音频功放保护电路原理分析与维修
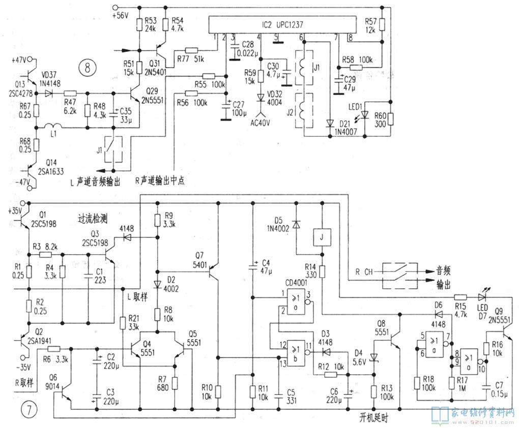
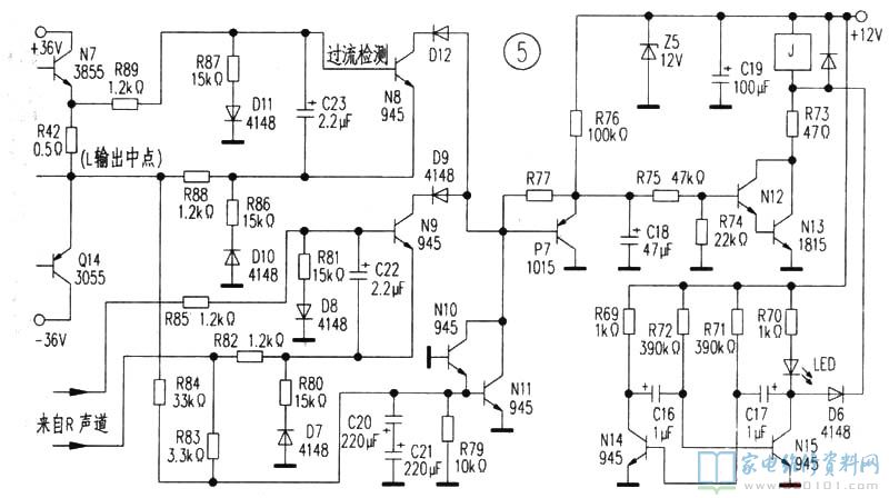
1237喇叭保护电路图大全 功率输出管 uPC1237扬声器保护电路图详解 全文
Hi Fi功放保护电路原理剖析
组图耳机
Hi Fi功放保护电路原理剖析
喇叭延时保护电路图大全 uPC1237扬声器 功放对管 集成式多功能型保护电路详解 全文
奥马专业功放电路分析与维修
H i Fi AV功放保护电路原理分析
三分频喇叭用什么功放 先给你解析功放喇叭保护电路图
音源输入电路和喇叭保护电路原理图
8050喇叭保护电路图大全 晶体管 桥式检拾型 双声道扬声器保护电路详解
8050喇叭保护电路图大全 晶体管 桥式检拾型 双声道扬声器保护电路详解
带25欧喇叭保护电路原理图
耳机保护电路原理图 经典喇叭保护电路图大全 五款经典的扬声器保护电路图详解
H i Fi AV功放保护电路原理分析
仿斯巴克230C电路制作的甲类功放
UPC1237扬声器保护电路 UPC1237 speaker protection circuit



















