烤面包的原理_烤面包机工作原理 面包机是怎么烤面包的
烤面包机工作原理 面包机是怎么烤面包的

JPG,500x314,207KB,399_250
面包发酵的原理

JPG,400x400,128KB,255_255
烤面包机工作原理 面包机是怎么烤面包的

JPG,300x350,128KB,250_291
烤面包机工作原理 面包机是怎么烤面包的

JPG,400x600,197KB,250_374
1、黄油必须是小颗粒的,不能用全部软化的,作为面粉的隔层,经过烘烤融化,派皮就会酥松,不会结实,这个跟开酥面包的原理是相似的_ 2、单独烤派皮时,加入豆子是为了增加压力,防止派皮鼓起裂开_ 责 :_ 14.取出烤好的派皮后,在上面铺上苹果片

JPG,280x280,132KB,255_255
烤面包边 孩子零食
JPG,587x550,128KB,267_250
烤面包机工作原理原理

JPG,450x267,128KB,421_250
烤面包机工作原理 面包机是怎么烤面包的

JPG,342x286,221KB,298_250
烤面包机工作原理原理

JPG,596x447,225KB,333_250
面包

JPG,541x377,128KB,359_250
小吃货心得 入门级烘焙过来人推荐烤箱

JPG,1316x552,231KB,598_250
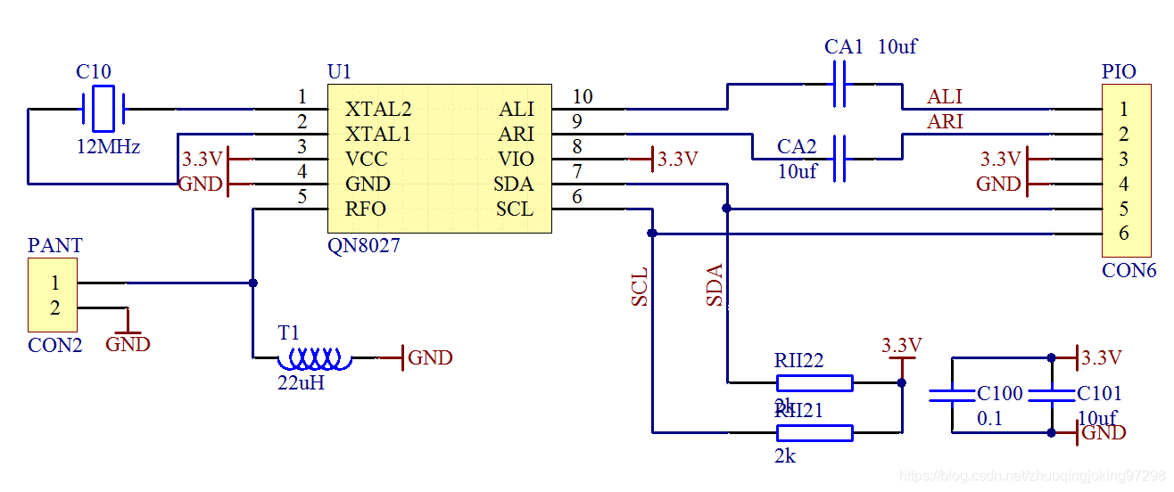
面包板是实验电路原理图

JPG,350x379,201KB,250_270
烤面包机工作原理原理

JPG,640x480,231KB,333_250
面包的发酵原理和营养

JPG,640x805,137KB,250_314
面包的发酵原理和营养

JPG,500x375,128KB,333_250
拉丝面包的原理是什么

JPG,450x391,200KB,289_250
面包减肥原理

JPG,793x535,231KB,500_337
大四那年,我用手撕面包板的毕业设计征服了老师

JPG,473x279,231KB,424_250
科杰ats 700b面包炉电路原理与维修

JPG,385x243,234KB,396_250
下列叙述属于蕨类植物主要特征的是 a.出现了假根.对植物体起附着作用b.有根.茎.叶的分化.有了输导组织c.通过种子繁殖后代d.茎.叶分化.支持力强 题目和参考答案