厕所什么原理_女生上厕所(2)
原理图集原理 2025-01-27 21:59
jpeg,305x500,41546b
卫生间排水还用老一套 快来试试同层排水吧
jpg,282x500,17956b
厕所感应节水器
jpg,407x715,54810b
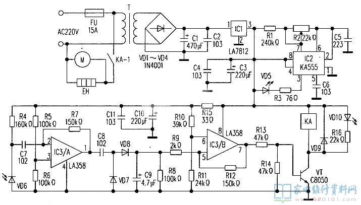
洗手间烘手器电路原理
jpg,397x600,27971b
卫生间防水啥原理?
jpeg,638x1080,40249b
世界厕所日 乡村孩子们的旱厕,也可以 不脏不臭没苍蝇
jpg,581x800,82257b
农村厕所改造
jpg,450x600,110532b
泰安奥鑫电气 移动厕所 环保厕所 移动玻璃钢厕所 规格移动厕所 公共流动厕所
jpg@!water,530x682,84501b
卫生间给排水原理图
jpg,784x536,295042b
普通虹吸的原理)
jpg,1040x585,88133b
装修管道认识,卫生间这三个管道原理是什么,分别用来接什么的,为什么还要设置斜三通,作用是什么
jpg,494x740,63642b
连接了等电位线的卫生间暖气片
jpeg,686x1080,95948b
卫生间等电位能不能跟地线连接
jpg,720x1280,64885b
移动厕所,环保厕所,移动厕所设计厂家,移动厕所安装,移动厕所报价 ...
jpeg,488x980,38517b
工程施工圈里的17个潜规则,原来这才是真相
下一篇:倒车影像什么原理_倒车影像













